About Us

GC Nexs Capital Sdn. Bhd. or GCGLC is a trading company specializing in building materials. As a building material supplier, we offer quality materials at competitive pricing with excellent sales services.

We, as a “one-stop-centre”, provide all range of building materials and best support for any building or construction projects. We could guide you through your projects by giving the best fit proposal that meet with your project requirements and match with the market needs.

We are committed to understand the market demands and to get ourselves updated to latest design technology and information. Most important is that we always work closely with customers to ensure requirements are met and at the same time, we emphasize on providing excellent prompt service and advice all year round.

Besides, GCGLC is also a Grade 7 CIDB registered company. We specialized in supply and install of prefabricated bathroom system to all kind of development. We are also capable of doing various trades and all kind of construction works.

To download our Company Profile please click here.

Mission

Providing the best service to every single customer is our first priority.

Vision

To set up warehouses, branch offices and land our services in every major cities in Malaysia.

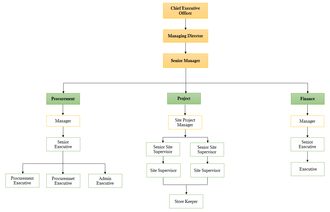
Organization Chart

organizational chart